云南省农业农村厅办公室关于印发国家级水产健康养殖和生态养殖示范区管理细则的通知
各州、市农业农村局:
为做好云南省国家级水产健康养殖和生态养殖示范区创建示范工作,有效发挥水产绿色健康养殖的引领带动作用,根据《国家级水产健康养殖和生态养殖示范区管理办法(试行)》《农业农村部渔业渔政管理局关于开展2021年国家级水产健康养殖和生态养殖示范区创建示范活动的通知》(农渔养函〔2021〕61号)要求,结合云南省实际,省农业农村厅制定了《云南省国家级水产健康养殖和生态养殖示范区管理细则》,现印发给你们,请结合本地实际,认真贯彻落实。
云南省农业农村厅办公室
2021年9月13日
云南省国家级水产健康养殖和生态养殖示范区管理细则
第一章 总则
第一条 为规范云南省国家级水产健康养殖和生态养殖示范区(以下称“国家级示范区”)创建示范和监管工作,根据农业农村部《国家级水产健康养殖和生态养殖示范区管理办法(试行)》,制定本管理细则。
第二条 国家级示范区创建示范应突出绿色发展理念、完善基础设施和健康养殖模式、依法规范管理,引导和带动地方全面推进水产绿色健康养殖,提升水产养殖业高质量发展水平。
第三条 国家级示范区的创建示范主体,为符合《国家级示范区基本条件》(见附件1)的水产养殖生产经营单位或县级人民政府。国家级示范区创建示范活动采取主体自愿申报,省农业农村厅考核验收,报农业农村部公开征询意见、公布名单并授牌的方式进行。
第四条 省农业农村厅负责云南省国家级示范区创建示范活动的计划部署、创建备案、考核验收、择优报送、检查考核等工作。州(市)农业农村局负责本辖区国家级示范区的组织协调、验收初审、日常监管、总结宣传等工作。有关县级人民政府负责国家级示范区创建示范的组织申报和实施工作。
第二章 创建示范和考核验收程序
第五条 符合《国家级示范区基本条件》的水产养殖生产经营主体、县级人民政府,自愿提出申请。县级农业农村部门负责宣传动员、指导服务水产养殖生产经营主体做好申报工作。申请材料包括《国家级示范区创建示范申请表》(见附件2)、创建示范工作方案、其他证明材料等。由县级人民政府提出申请,经州(市)农业农村局报州(市)人民政府同意后,报省农业农村厅备案。
第六条 国家级示范区创建示范主体应符合《国家级示范区考核验收标准》(以下简称《考核验收标准》)(附件3),由所在地县级人民政府向省农业农村厅提出验收申请。州(市)农业农村局组织进行初审,并向省农业农村厅提出验收建议。验收材料包括:
(一)验收申请书;
(二)国家级示范区创建示范工作总结;
(三)《考核验收标准》对应项目证明材料;
(四)创建示范主体的典型经验做法及相关影像材料;
(五)县级人民政府出具的自评估报告;
(六)州(市)农业农村局初审意见。
第七条 省农业农村厅组织考核验收专家组或委托第三方机构,依据《考核验收标准》,采取材料审查和现场核查相结合的方式进行考核验收。
第八条 参加考核验收人员实行回避制度,凡与申报主体有直接利害关系的人员不得作为考核验收人员。考核验收要求客观公正、科学规范、依法开展。严禁弄虚作假、违规操作,或者以任何形式干扰考核验收工作。
第九条 国家级示范区考核验收施行百分制,考核验收专家组或第三方机构应对照《考核验收标准》逐条严格考核,总分值在80分(含)以上为合格。
第十条 省农业农村厅将考核验收结果通过云南农业农村信息网向社会公示。公示内容有异议的,考核验收专家组进行复核。公示无异议后,建立省级水产健康养殖和生态养殖示范区创建示范名录(以下简称省级示范区名录)。
第十一条 省农业农村厅根据农业农村部要求,从省级示范区名录中,择优向农业农村部报送国家级示范区创建示范材料:
(一)创建示范主体名单;
(二)创建示范主体的创建示范工作开展情况;
(三)创建示范主体的典型经验做法及相关影像资料;
(四)省农业农村厅出具的考核验收报告及评分表。
第三章 监督管理
第十二条 国家级示范区实施定期复验、工作检查、年度考核、动态管理的监管机制。运用国家级水产健康养殖示范管理系统进行信息化管理。
第十三条 省农业农村厅依据《考核验收标准》,采取书面考核与现场检查相结合的方式,每3年组织开展一次复验,在考核完成1个月内,将考核结果报送农业农村部。
第十四条 国家级示范区主动接受农业农村部开展的交叉检查和督查。省农业农村厅采取书面考核与现场检查相结合的方式,每年开展1次年度考核,于每年12月15日前向农业农村部渔业渔政管理局报送年度考核报告。州(市)农业农村局每年组织开展1次现场检查,于11月15日前向省农业农村报送年度检查报告。
第十五条 国家级示范区动态管理过程中出现下列情形之一的,省农业农村厅上报农业农村部审定,发文将其调整出国家级示范区名单。
(一)发生重大养殖水产品质量安全事件的;
(二)发生重大水产养殖污染环境事故的;
(三)定期复验不合格的;
(四)年度考核报告建议调整出名单的;
(五)群众举报或媒体曝光问题突出,经核实后确实存在产品质量和养殖环境等严重问题的;
(六)有严重违规违法行为的。
被调整出名单之日起6年内,省农业农村厅不再受理其创建示范申请。
第十六条 列入省级示范区名录、国家级示范区名单的创建示范主体,省农业农村厅将通过渔业发展资金等予以重点支持。地方各级人民政府及其农业农村部门应在相关农业(渔业)扶持政策和项目资金安排上予以倾斜和重点支持。
第四章 附则
第十七条 各级农业农村部门和县级人民政府要加强对国家级示范区创建示范活动的领导统筹,精心组织、积极申请、依法开展、树立典型,示范带动、务求实效。
第十八条 国家级示范区创建示范活动过程中,考核验收和监督检查人员要严格执行中央八项规定精神,不得以任何名义向创建示范主体收取任何费用。如出现违法违纪行为,应及时将线索移送纪检、监察和检察等机关,依法依纪追究责任。
第十九条 本细则由省农业农村厅负责解释。
第二十条 本细则自发布之日起施行。
附件:1.国家级示范区基本条件
2.国家级示范区创建示范申请表
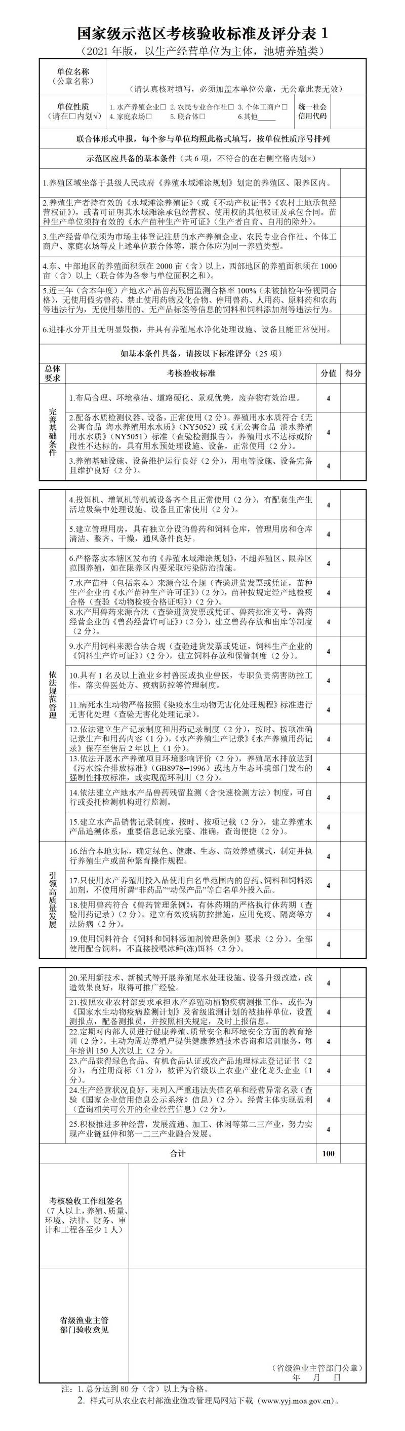
3.国家级示范区考核验收标准及评分表(1-5)
附件1
国家级示范区基本条件
一、以生产经营单位为主体的国家级示范区基本条件
(一)养殖区域坐落于县级人民政府发布的《养殖水域滩涂规划》划定的养殖区、限养区内。
(二)养殖生产者持有效的《水域滩涂养殖证》(或《不动产权证书》《农村土地承包经营权证》),或者可证明其水域滩涂承包经营权、使用权的其他权证及承包合同。苗种生产单位须持有效的《水产苗种生产许可证》(渔业生产者自育、自用水产苗种的除外)。
(三)生产经营单位须为市场主体登记注册的水产养殖企业、农民专业合作社、个体工商户、家庭农场等及上述单位联合体等,联合体应为同一养殖类型。
(四)除工厂化养殖类型外,东、中部地区的养殖面积须在2000亩(含)以上,西部地区的养殖面积须在1000亩(含)以上。为工厂化养殖类型的,占地规模须在100亩(含)以上,养殖车间建筑面积须在2万平方米(含)以上。
(五)近三年(含本年度)内产地水产品兽药残留监测合格率100%(未被抽检年份视同合格),不存在使用假劣兽药、禁止使用药物及化合物、停用兽药、人用药、原料药和农药等
违法行为,不存在使用禁用的、无产品标签等信息的饲料和饲料添加剂等违法行为。
(六)若为非自然开放水域养殖模式,应当进排水分开且无明显毁损,并具有养殖尾水净化处理设施或设备且能正常使用;若为网箱、网栏、筏式、吊笼等自然开放水域养殖模式,应具备废弃物收集设施或设备且能正常使用。
(七)农业农村部和省级渔业主管部门根据工作需要提出的其他基本条件。
二、以县级人民政府为主体的国家级示范区基本条件
(一)成立创建示范工作领导小组,制定颁布水产养殖产业发展规划。
(二)东、中部地区的养殖面积须在2万亩(含)以上、养殖产量须在1万吨(含)以上;西部地区的养殖面积须在1万亩(含)以上、养殖产量须在3000吨(含)以上。
(三)县级人民政府颁布《养殖水域滩涂规划》,《水域滩涂养殖证》应发尽发,水域滩涂承包经营权、使用权的确权率达90%(含)以上。
(四)技术推广、水生动物防疫、环境监测、产品质量检测等机构健全或具有承担相关职能的机构。
(五)产地水产品兽药残留监测合格率达98%(含)以上。
(六)建立占示范区养殖面积10%(含)以上的核心示范区,实施标准化生产。
(七)农业农村部和省级渔业主管部门根据工作需要提出的其他基本条件。
附件2


附件3




