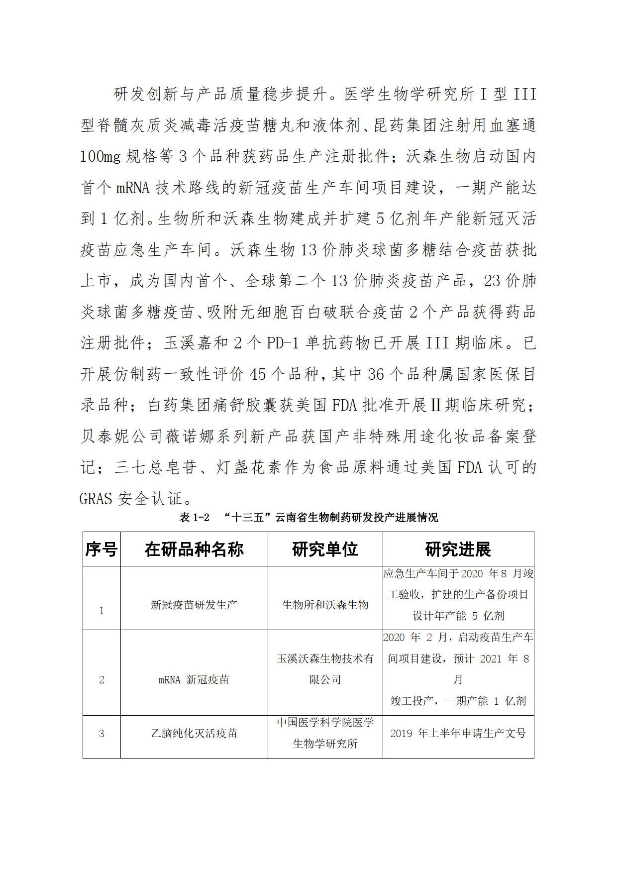
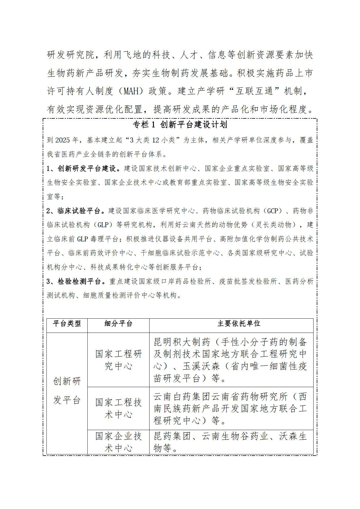
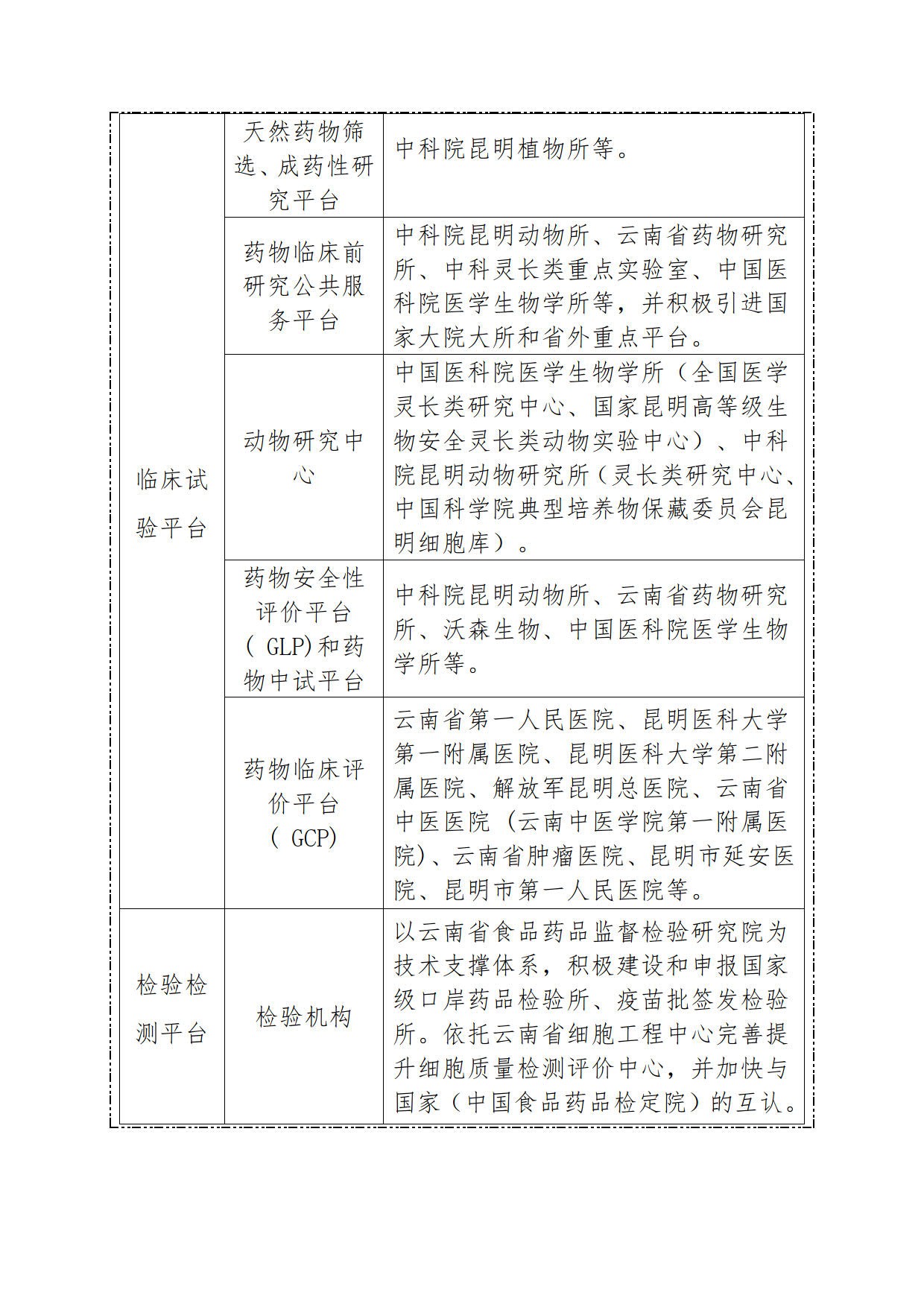
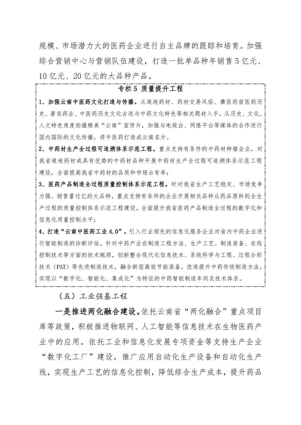
生物医药产业是关系人民群众美好生活和生命健康的重要民生产业,是《健康中国2030规划纲要》的重点领域和重要支撑。近年来,云南省生物医药产业保持了较好发展势头,产业规模不断壮大,研发创新逐步提升,龙头企业特色发展,重点项目稳步推进,公共服务平台逐渐完善。但也存在着品种竞争力弱、产业结构不合理、人才引进难度大等问题。在当前新冠肺炎疫情全球蔓延和国际贸易战愈演愈烈的背景下,为切实贯彻落实省委、省政府推进八大重点产业、打造世界一流“健康生活目的地牌”决策部署,进一步提升云南省生物医药产业影响力和竞争力,推动以疫苗为核心的生物医药产业的高质量发展,依据《中华人民共和国国民经济和社会发展第十四个五年规划和2035年远景目标纲要》《医药工业发展规划指南》《云南省人民政府关于加快生物医药产业高质量发展的若干意见》等,制定本规划,规划期限2021-2025年。














































