为引导外资更多投向高技术、高附加值服务业,促进我省企业技术创新和服务能力提升,增强我省服务业综合竞争力,同时进一步推动服务贸易创新发展,优化外贸结构,根据国家《财政部 税务总局 商务部 科技部 国家发展改革委关于将技术先进型服务企业所得税政策推广至全国实施的通知》(财税﹝2017﹞79号)、《财政部 税务总局 商务部 科技部 国家发展改革委关于将服务贸易创新发展试点地区技术先进型服务企业所得税政策推广至全国实施的通知》(财税﹝2018﹞44号)及《关于印发〈云南省技术先进型服务企业认定管理办法(试行)〉的通知》(云科创发﹝2018﹞6号)精神,现将2019年云南省技术先进型服务企业认定申报工作有关事项通知如下:
一、企业申报条件
(一)在云南省境内注册的法人企业。
(二)从事《关于将技术先进型服务企业所得税政策推广至全国实施的通知》(财税﹝2017﹞79号)附件《技术先进型服务业务认定范围(试行)》或《关于将服务贸易创新发展试点地区技术先进型服务企业所得税政策推广至全国实施的通知》(财税﹝2018﹞44号)附件《技术先进型服务业务领域范围(服务贸易类)》中至少一种技术先进型服务业务,采用先进技术或具备较强的研发能力。
(三)具有大专以上学历的员工占企业职工总数的50%以上。
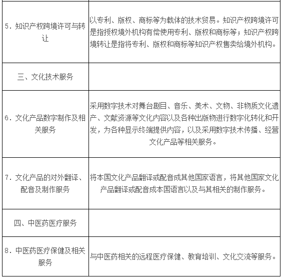
(四)从事《技术先进型服务业务认定范围(试行)》、《技术先进型服务业务领域范围(服务贸易类)》中的技术先进型服务业务取得的收入占企业当年总收入的50%以上。
(五)符合《技术先进型服务业务认定范围(试行)》、《技术先进型服务业务领域范围(服务贸易类)》条件的企业,从事离岸服务外包业务取得的收入不低于企业当年总收入的35%。
从事离岸服务外包业务取得的收入,是指企业根据境外单位与其签订的委托合同,由本企业或其直接转包的企业为境外单位提供《技术先进型服务业务认定范围(试行)》、《技术先进型服务业务领域范围(服务贸易类)》中所规定的服务而从境外单位取得的收入。
二、申报程序
(一)符合上述申报规定条件且为查账征收的企业,本着自愿的原则,登录“全国技术先进型服务企业业务办理管理平台”进行注册登记,在线填报《全国技术先进型服务企业认定(复核)申请表》(以下简称《申请表》)并上传相关佐证材料,同时,将纸质《申请表》(加盖企业公章)及相关佐证材料(一式六份)报送至所在州(市)科技局。
(二)各州(市)科技局会同同级商务、财政、税务和发展改革部门对企业提交的申报材料进行审核,符合条件的,由各州(市)科技部门于2020年1月15日前汇总上报省科技厅。
(三)省科技厅会同省商务厅、省财政厅、省税务局、省发展改革委组织专家对企业申报材料进行评审,符合认定条件的企业在云南省科技厅电子政务门户网向社会公示5个工作日;公示无异议的,联合发文认定,颁发“技术先进型服务企业证书”,并将认定企业名单及有关情况通过科技部“全国技术先进型服务企业业务办理管理平台”备案。
三、联系方式
联系人及电话:姚广博,0871-63130753,15687792686
邢学东,0871-63130753,13658897926
左琳昆,0871-63135996,18008847329
地址:昆明市北京路542号云南科技大楼1711室
邮编:650051
附件:1.技术先进型服务业务认定范围(试行)
2.技术先进型服务业务领域范围(服务贸易类)
云南省科学技术厅 云南省商务厅 云南省财政厅
国家税务总局云南省税务局 云南省发展和改革委员会
2019年12月24日
附件1
技术先进型服务业务认定范围(试行)
一、信息技术外包服务(ITO)
(一)软件研发及外包
类 别 | 适用范围 |
软件研发及开发服务 | 用于金融、政府、教育、制造业、零售、服务、能源、物流、交通、媒体、电信、公共事业和医疗卫生等部门和企业,为用户的运营/生产/供应链/客户关系/人力资源和财务管理、计算机辅助设计/工程等业务进行软件开发,包括定制软件开发,嵌入式软件、套装软件开发,系统软件开发、软件测试等。 |
软件技术服务 | 软件咨询、维护、培训、测试等技术性服务。 |
(二)信息技术研发服务外包
类 别 | 适用范围 |
集成电路和电子电路 设计 | 集成电路和电子电路产品设计以及相关技术支持服务等。 |
测试平台 | 为软件、集成电路和电子电路的开发运用提供测试平台。 |
(三)信息系统运营维护外包
类 别 | 适用范围 |
信息系统运营和维护 服务 | 客户内部信息系统集成、网络管理、桌面管理与维护服务; 信息工程、地理信息系统、远程维护等信息系统应用服务。 |
基础信息技术服务 | 基础信息技术管理平台整合、IT基础设施管理、数据中心、托管中心、安全服务、通讯服务等基础信息技术服务。 |
二、技术性业务流程外包服务(BPO)
类 别 | 适用范围 |
企业业务流程设计服务 | 为客户企业提供内部管理、业务运作等流程设计服务。 |
企业内部管理服务 | 为客户企业提供后台管理、人力资源管理、财务、审计与税务管理、金融支付服务、医疗数据及其他内部管理业务的数据分析、数据挖掘、数据管理、数据使用的服务;承接客户专业数据处理、分析和整合服务。 |
企业运营服务 | 为客户企业提供技术研发服务、为企业经营、销售、产品售后服务提供的应用客户分析、数据库管理等服务。主要包括金融服务业务、政务与教育业务、制造业务和生命科学、零售和批发与运输业务、卫生保健业务、通讯与公共事业业务、呼叫中心、电子商务平台等。 |
企业供应链管理服务 | 为客户企业提供采购、物流的整体方案设计及数据库服务。 |
三、技术性知识流程外包服务(KPO)
适用范围 |
知识产权研究、医药和生物技术研发和测试、产品技术研发、工业设计、分析学和数据挖掘、动漫及网游设计研发、教育课件研发、工程设计等领域。 |
附件2
技术先进型服务业务领域范围(服务贸易类)

