登录
注册
首 页
科技政策
科技资讯
科技成果
科技服务
资源对接
重点企业
生物医药
创新创业
首页
通知公告
内容详情
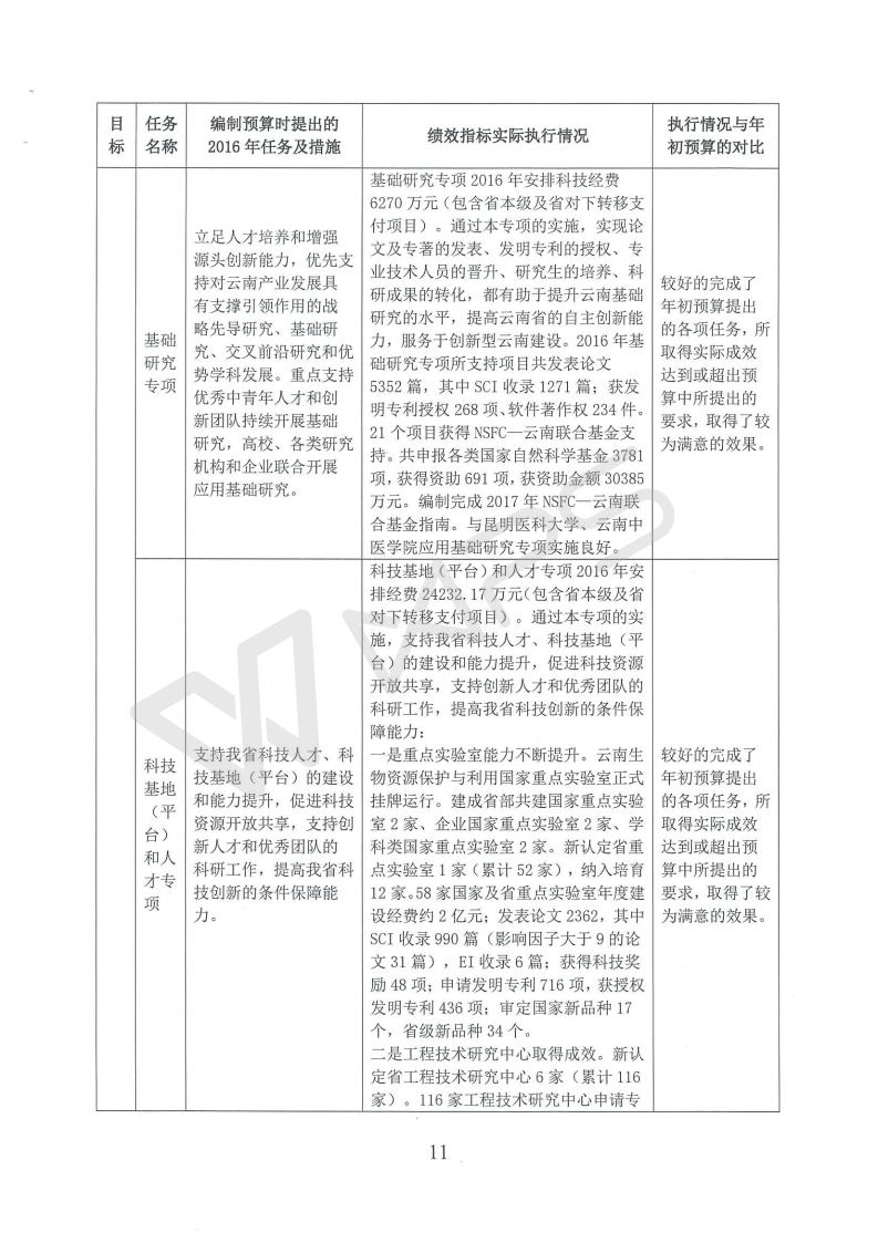
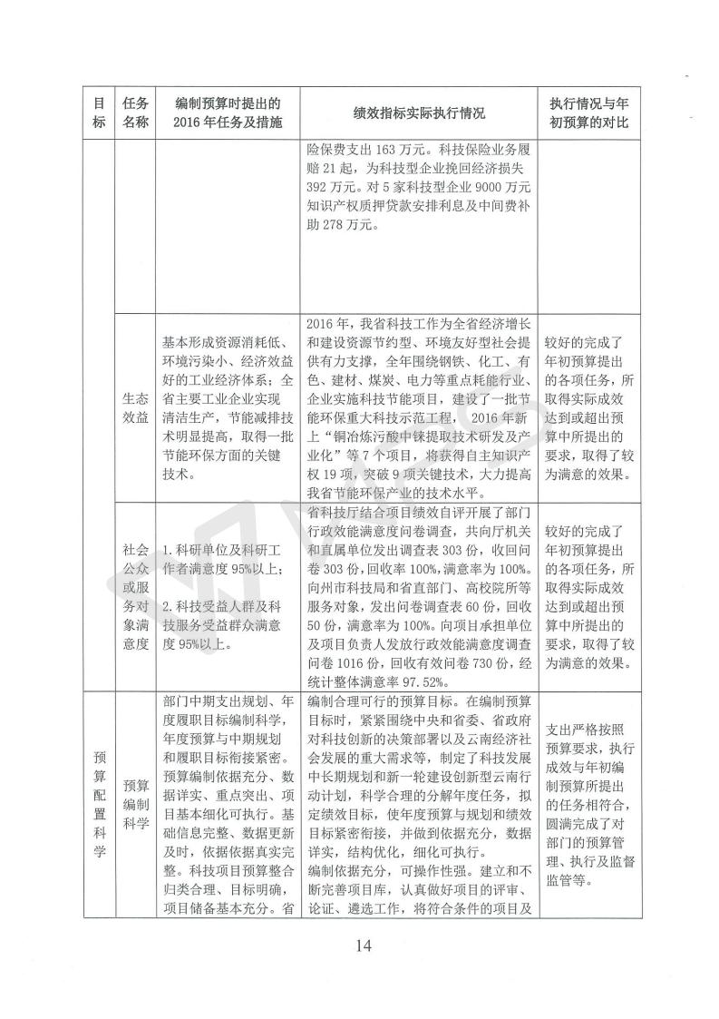
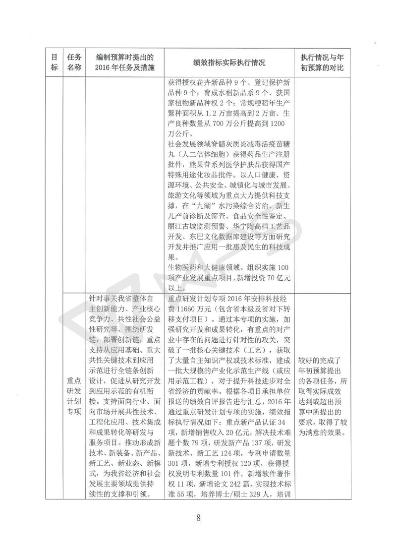
云南省科学技术厅2016年部门整体支出绩效再评价报告
分享
打开微信“扫一扫”,打开网页后点击屏幕右上角分享按钮
2018-03-06 10:40:00
1347
阅读
发布地区:昆明市市辖区
其他文章
关于组织开展”一县一业“示范县创建申报工作的通知
2019-05-08 10:44:00
关于下达2019年支持地方高校改革发展资金预算的通知
2019-05-06 12:50:44
大理州召开2019年工业发展现场推进会
2019-05-06 12:42:12
昆明去年实现知识产权质押融资9000余万元
2019-05-06 12:37:00
“给农业现代化插上科技的翅膀”—科技部副部长徐南平谈农业科技创新
2019-05-06 12:33:00
上一篇
云南省人民政府法制办公室关于 《云南省促进科技成果转化条例(修订草案)》 公开征求意见的公告
2018-03-06 09:57:26
下一篇
云南省科学技术厅2016年部门整体支出绩效再评价报告
2018-03-06 11:23:00